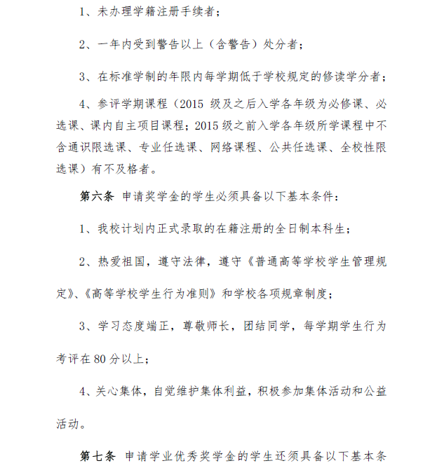
学校主页
学生工作处主页
招生信息网
就业信息网
学生资助网
国防教育网
主页
通知公告
新闻动态
政策导航
资助项目
资助育人
工作下载
留言板
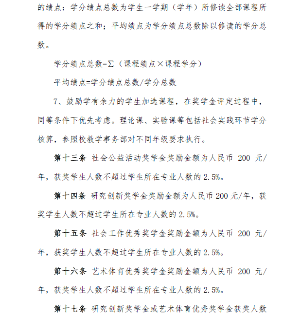
政策导航
OVERVIEW
主页
>
政策导航
> 正文
新利18彩票 本科学生奖学金评选条例(修订)
发布时间:2018-03-23 14:43:00 浏览:次
分享至:
12